Tech Briefing No. 12

Super Static C/Sing

Frankfurt - June 16, AD 36 - or 1986 Teegeeack Time

Captain W. B. Robertson

(The tape recording of the lecture starts - with the music 'TRUTH' by Astar.)

Tech Briefing No. 12 covers C/Sing toward the Static State. The reason for this briefing is that all the way up to Tech Briefing 11 it's been aimed at getting people up the bridge, and those of you who are C/Ses know that you can get up there all right by just following the tech and the special areas we apply it to, but "How about let's get the others up there too". So there is a necessity here for another briefing which covers "How to get people up to OT 16 and the Super Static R/D and ready to play a much bigger game". And that's what we will be covering in this lecture.

First of all I must mention there is NO substitute for the understanding of LRH's basics in Dianetics, his books, The Axioms, Logics, Pre-logics, Factors, his Academy Levels, The Briefing Course, The Class 7 Course - dealing with Power Processing, and the Class 8 Course and the PTS/SP-tech. There is no substitute for that, because that IS the technology upon which every thing else is based. There is no other technology as you well know if you have gone into the higher levels, there is no new technology - there is no new technology! That's all there is to it, it's just new areas to apply it to, and which technology you apply to the area and how you apply it, is all based on the basics of the technology that LRH gave us.

Now there IS something to know, however, about this, and that is the evaluation of relative importances. In other words there are lots of stable datums in tech, but which one do you apply when? That is the administration of the case. A Case Supervisor is a Case Administrator. So actually he's working on Dynamic 12 to make sure of the results of Dynamic 11. Dynamic 12: Admin. Dynamic 11: Tech. Dynamic 10: Ethics. All these three dynamics are senior to the other dynamics in that they can resolve them, and that they can bring them forward to a better game and to actually an erasure or As-isness and the postulation of new dynamics - if it is wanted.

Therefore, if you are going to be a Case Administrator or a Case Supervisor you must know what are the important points of decision on the case. It is very easy to have a grade chart there and just say: "Everybody's got to get up THAT". But it doesn't work that way because there are too many resistive points and things in restimulation on cases and they can't all just march steadily on to the grade chart and walk out like people going across a bridge. It would be nice if that was true, but with the amount of restimulation, constant action from the monitor systems and OT III case and the various restimulative mechanisms on the planet, it is NOT possible to just march the people up the bridge.

You have to analyze or evaluate exactly where they are when you pick them up. And at certain points on the bridge what has to be happening and what has to be done tech wise to bring them to an optimum state where they ARE on the bridge. What we are talking about here is in the C/S Series. It's known as Repair, Return and Advance programs. Normally, the first time you pick up a case on planet Earth, it is in need of repair already. Many people make that mistake by just trying to march it right on to the bridge; it doesn't work; or it falls on its head or it gets a little bit of gain through tight needles and "difficult to F/N", and so on. That is because it already needed repair when it came to you, it wasn't ready to go up the bridge - yet.

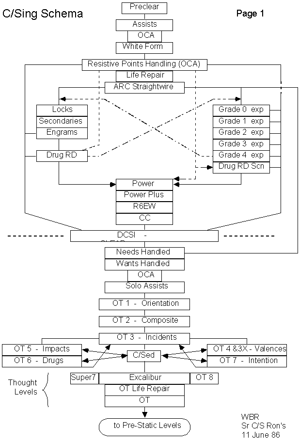
I am going to cover some of these points on the bridge. But first these points where it needs evaluation of the case, and which tech to apply at which point. First I would like to go over a schematic or a "bridge" that leads to Super Static State and through the OT Levels and validates the thetan. This may not be the bridge that you've read about or that is currently being promoted, but it is the one that leads that way. It doesn't have many special off-bridge-things on it that are very interesting and may knock off a little bit of charge over in some corner of some dynamic. This just leads the guy straight on out. I just want to go over that first to align the steps that are needed, and to also handle any confusions that people might have had by other people changing the bridge around and saying: "No, this is more important than that". "That is more important than that", and so on. First I will do that - go over that schematic of how you can get a guy out from a no auditing state all the way to OT 16 and the Super Static R/D, in, shall we say, the optimum path with the minimum amount of Dev-T. That will be next.

This is the schematic, and you can get a copy of this if you are on the course here and on the internship here with us. This is just a sort of a flow chart. It is not like with all the "stuff" on the grade chart, it's a flow chart for the C/Sing, to watch how the case has to go, and how it should be going.

It starts off with a box that has "Pre-Clear" written in it, so that means "no auditing". The possibility comes, from that state, that he is a resistive case or he needs an assist because he has a major action already in restimulation. You also have to get the data on the case. There has to be data somehow on the case so you can evaluate it. I have it listed here in the order of sort of urgency, or sequence, it should be handled in. First after "Pre-Clear" comes "Assists". If he is in a major action he is not going to be actually interested in giving you a lot of other data or handling any other resistive points. He wants to get out of that particular engram, or that enormous PTP he is sitting in. The assist would be either a touch assist, contact assist, Dianetic assist, handling a rudiment he is stuck in etc. It is just to get him sort of able to give you some data about himself. So first would be an assist, that means the guy IS stuck in an action so much that he can't get his attention off of it to even understand that you are about to take him up the bridge- He just wants to get that handled. So you handle that. That's an assist.

As soon as he F/Ns on that or you get him out of it a little bit, you then must do an OCA and a White Form so that you can get data on which to evaluate the case. Then, from that evaluation, you must find what are the resistive points on handling him. All the data on the Class VIII course is totally used in this, and the resistive points, and so on. I don't have to go over those again, but I will say this - you look at the OCA, and you see also if it is down on the left or down on the right. The left side is normally the "out of valence" side. The right side of the OCA is of course the more psychotic or neurotic side, and that means excessive dramatizations, but not necessarily out of valence. Down on the left it is out of valence. The most serious problem is someone who is down on the left and the right but up right in the center on 'ability' or 'activity level'. That means they are a potential suicide. Therefore you must raise their responsibility very quickly so they won't knock themselves off, and leave you sitting there with a dead corpse in your hands. So, if you see a down on the left, down on the right - I mean way down toward the bottom - and up right in the middle on ability - well they are out of valence, they are psychotic and they have the ability, so they are potentially harmful to themselves. And others, of course.

These points should be remedied quickly with the handling of a psychotic case - very short sessions, very good rest, food etc. and like that. Light locks, light handlings, but working toward getting the case more responsible so they will not do themselves or others in. Then you handle any other resistive points there may be. There may be overruns in life, there might be drugs that have to be washed out by the purif before they can even start, because they won't get any gains over certain drugs, as you know. But drugs can be handled with the current technology at about five different places on the bridge. You may have to start out with handling them, but it is not necessary if it is a medium or a light drug case. This is why you have to evaluate it.

You want to evaluate it so that the next thing you do is getting a gain for the Pre-Clear in the area he is interested in and is also bringing him up the bridge toward OT and Super Static. It is something, that, if he ain't gonna get the gain from it, and he needs something else, he better do the something else first, to keep him winning all the time. The idea behind this whole procedure is RESULTS! If you are not getting results, you are not in business. So, there it goes. There's the Pre-Clear. And you see if he needs an assist, an OCA done, a White Form done, resistive points handling. That's the first C/S - the first little program of the C/S to handle the resistive points. It's like the repair. Then from that point he can be evaluated to whether he can be run on the Dianetics side or the Scientology side of the bridge first. This is a very simple evaluation done as a lower reflection from the OT III case. Does he have more, shall we say, BTs/Clusters and plugs impacted into his body that is bothering him? In other words, does he have somatics and body problems that is taking up most of his attention, and most of the reads on the White Form are on that? Or, is he more interested in his theta abilities and his ability to communicate and handle other people and so on like that? Is he more interested in life as a big thetan or is he interested in life as a Lambda thetan (body thetan)? - Whatever is giving him the most problems there, you can sort of put him on to that side of the bridge. At this point you can aim a Life Repair to gently knock off any things that may be concerning him in life, so he can have his ruds put in very easily and that he F/Ns easily. That is after the resistive points handling.

So he is evaluated - does he go on the Scientology or Dianetics side of the bridge first? Does he need more of his body handled first so he can have more attention units available? Or, does he need the grades and ARC Straight Wire? In either case-ARC Straight Wire has to be done, because that is the basic process that enables a thetan to understand the ability of recalling. He needs 'recalling ability' all the way up the bridge. Of course, he also needs - in Dianetics - he needs to go through it, but you first start him off with the recall ability. So either way he goes, he must have ARC Straight Wire, and that would possibly come after a little Life Repair.

Life Repairs can be done by just taking the reading terminals on the White Form that he might be having trouble with, and handle some ruds with them or prep-checks or whatever. It's just a matter of handling the things that are troubling him in life, so he can put more attention on going up the bridge. When we get to the point here of Life Repair and ARC Straight Wire, once we get to ARC Straight Wire we are on the Advance Program. We got him ready to start enhancing his abilities as a thetan, and handle his past track and the past track of other beings in the composite. For instance those stuck in his body and so on.

If we are going to put him on the Locks, Secondaries and Engrams side at the beginning, then you do it, just Locks, Secondaries and Engrams, running R3R, and possibly Dianetic Drug R/D etc., and he goes up that way and then he goes to the grades.

If you run him Scientology wise you would do ARC Straight Wire and then Grade O Expanded, all flows, and then 1, 2, 3, 4, Possibly you would have to do the Scientology DRD as part of the resistive points handling before the grades, or if it is a light case of drugs - after the grades.

Either way you then come back and do the other side. In other words if he has done the Scientology side of processes, and he is not Clear yet, then you do the Dianetics side as you know. If you have done the Dianetics side, and he is not Clear yet, you do the Scientology side. In other words it is either Locks, Secondaries, Engrams and Dianetic DRD, or it's grades and Scientology DRD. Those are kind of the two options the person has. Which to do first, depends on what his attention is mostly absorbed in, after you have done the resistive points handling and the OCA and White Form and Life Repair. You'll know it by then.

After those of course, on the normal bridge, comes Power, Power Plus, R6EW and CC and then you have a Clear there. That's all pretty normal and usual. Up until the Class VIII course that was all the way it went. Very simple and understandable. And people did it, C/Sed it that way.

The things that have come up since the Class VIII course, I have found - have added a bit of confusion to C/Ses, and they don't really understand what they are doing anymore, in some cases. These things are these simple points: ONE: The possibility of the person going Clear on Dianetics, has been found, and also the possibility of Natural Clears, and also Past Life Clears.

So you have now other mechanisms, and if you hear the Class VIII tapes, persons can also go Clear on other processes, including Power and some types of Objectives and some very early days processes that were aimed directly at blowing the guy right out of his bank and having him cognite that he was indeed mocking it up. Any of these points can be obtained, and you can't stop a thetan from cogniting, so if he reads a lot and he goes far enough back the track on some of these processes, he may reach the postulate where he decided to mock it up, and decide he doesn't need to any more. So let's just say a person can go Clear before he arrives at the Clearing Course.

That is what has confused people before. Then they say: "Well, now we must - well let's see, it says in there you don't run Dianetics on them. OK, we got that. That is pretty stable, you don't run the Dianetics side now. But what about the grades? OK. We've got to run the grades, we've got to run the grades, run the grades on everybody, so we have got to do all this, and yea, yea, yea". And then they get kind of all a bit confused because the guys kind of go tight on the grades and they don't really get much out of it, and they feel like: "Well, it's not very interesting, but I'll go on and do the next one, and I know, it's getting charge off and all that". Yes, charge is coming off. But the main thing here is that the confusion is caused by the point that... There is a stable datum on the Class VIII course that the person will not make a higher grade unless he has made the lower grade. So the question you must ask yourself is: If he went Clear in Dianetics, some other process or was a Natural Clear, if it was found out he was a Natural Clear somewhere along this C/Sing, of grades and resistive points, repairs, and Dianetics, and soon - somehow - he finds: "Haaah'" - he originates about it - you do a DCSI and you find out that the guy is Clear. Aha! Now, what you must know as a C/S is:

IF HE MADE IT TO THE POINT OF CLEAR,

THEN THE LOWER GRADES, THE LOWER LEVELS,

MUST, AT THAT POINT, HAVE BEEN PRETTY WELL IN

He wouldn't have made that level on the chart if he didn't have the others in at that time when he resurged. Do you see that? OK. Now, when vou have a Clear, you have someone - this is the SECOND STABLE DATUM - you have someone that is separated out from the composite case. He has got some space cleared out around him. Before Clear you are dealing with a composite case. You are dealing with someone that IS his case. He is being it, it's all him. He is all in it. He is tied into it like in a spider web. When he is Clear however, he's separated out from it, you see, so he's like in the center of a cleared out sphere of space, and then the case is a little bit outside of that. So he is Clear. Now what you must realize is, you must handle anything that would potentially connect him up again with that composite case in an "other-determined" or an "effect-causing" way. We want him to audit it, yes! When he gets up to OT 2 he will start auditing it. BUT, how can it influence him, and how can it connect up to him, and how can he connect up to it by seeing something in the environment for instance, and then reaching into the composite to find an evaluative datum of similar type of picture? How is this happening with him? How can we handle it?

The way to handle this is very simple. The way to handle it is ONE: When you have a Clear, hat him on "The Nature of a Being" and the schema in "A History of Man" --about the Genetic and the Theta Line Tracks.

That will give him the idea that there can be entities attached to him through his body or on his Theta Line Track. Then he will understand what he is dealing with. That's the first point to bring up his knowledge a little bit.

The SECOND POINT has two points in it one for the Dianetic side of the bridge and one for the Scientology side of the bridge. On the Dianetics side you find out if there is any Lock, Secondary, Engram restimulations, and you key them out, Tone 40, indicate the bypassed charge.

That is done if he has had any Dianetic auditing past the state of Clear, or any he didn't seem to enjoy, and you go through the Dianetic Repair List, and you indicate by-passed charge only. Tone 40. With him already knowing that he is indicating it to these various entities, by having studied "Nature of a Being". He is Clear, so now he can break these Locks, Secondary and Engram restimulation lines to the composite. He goes through and indicates Tone 40 those things. It's best to have the auditor indicate it and the Pre-Clear. The Pre-Clear indicates it and then the auditor indicates it and then you usually get an F/N, or if not, you sort of indicate it till you finally will get an F/N on this whole cycle of doing a Dianetic BPC list. You do not run any Dianetics, you just indicate the stuff that is in restim in the composite that has charge that has just been by passed on that, and that's it. "Your case will be handled later" Boom, and that's it! He does that.

If he needs the Scientology side handled here we have to find out what flows, or what grades are still connecting him or potentially connecting him to the composite case. That will be done through a matter of: He doesn't have those abilities or he doesn't feel certain about those abilities that are given in those grades processes. Therefore if he doesn't feel certain about an ability he will look for certainty somewhere else, perhaps in his composite, perhaps reaching into his composite to get some stable datum out of a picture or a BT. Therefore, if he is certain about it though, he will not have to have anyone else decide for him or think for him. Therefore you go through the grades and you check the points of ability, and you find out very searchingly if he has those abilities on each flow of each grade, and if he does he will F/N and be VGIs about it, and if he doesn't, he will have the slightest bit of uncertainty, it will not F/N or it will slow down and stop the F/N and that grade flow YOU MUST RUN!

You may run all the flows of one grade and two of the flows of another grade, and watch for each flow to end off or EP before the other one, because these are all hooked up to different entities in the composite - you understand? So you are running two flows of one process because these are the only ones that he has uncertainty about, and one of them EPs on one process, and the other one still didn't quite EP - didn't quite have that ability. But then you run the next process on just that flow and Phuuuu! Pretty soon he is unhooked from all this stuff, or the potential uncertainty of having to reach in and hook up again with it, because that's what you are doing when you restimulate the process of course. The uncertainty is first restimulated and then the process restimulates the hook-up-line, and then you blow the hook-up-line with the process, and then he doesn't have to hook up with that composite any more until he is ready to handle it with the right processes at OT II. That's how and why you do the grades on a Clear, you have to unhook his potential uncertainty and his potential use of the composite as a via for him. The environment is gonna be kicking in on him all the time during this, or other people lower down on the bridge in his family and so on like this, so it's also good after Clear and doing the grades checks and the running of the flows and the grades that needs to be run before that, of course, knocking out any Dianetic BPC with the Dianetic BPC List indicated Tone 40.

After that it is also good to put in your program a little point of "Needs handled". In other words, this is something he obviously needs to get handled, and maybe a little training step, maybe some hatting step, maybe something you see as a disability that, if it reads, you can handle it, or if it's a training or hatting disability it can be handled or a MisU or something like that, you can assess and find out if it reads and if he has interest you can handle that. But there is also the "Needs and Wants Handled". So you do the "Needs and Wants Handled R/D" on the guy by C/Sing whatever it is by whatever you need. And remember, on a Clear it's better to take a terminal he is having trouble with, if it's a family member or something like that and run a prep-check on it. Don't go too far earlier similar - you are gonna hook it back up again into the composite or maybe into the implanting sequence. It's best to just run it with a prep-check repetitively. It keeps the thing as a terminal, knocking charge off of it in PT until the guy's attention totally blows off it, and there is no more situation with that terminal.

If he has an area of time that he is troubled with or confused about you can limit that area in the limiter and use an L1 on it, or you can run rudiments with that limitation on it - 6 rudiments. The ways to handle these things are varied. It tells you in the Class VIII tapes how to use things like these little tools of assessment to find out what his charge is on and how to remove charge. But after Clear, usually the guy is gonna be in the "Non-interference-zone", he is in the "Non-interference-zone", so you don't want to interfere with anything until he gets up there to OT. He gets a Solo Auditing hat on and he can run OT I and do OT II and then get into OT III, THEN we can start really handling things.

The main thing is: To kick him in the ass to keep him going through the "Non-interference-zone" by getting him to do the solo course because now he must start taking responsibility for himself. Therefore, that's what I mean, if you see that something needs to get handled like he says: "I can never study" - well you might need to do a little study handling there. But remember, once the guy is Clear there is only certain things you can do, and that includes rudiments, prep checks, little lists and so on, just to keep him disconnected and unconnected from that composite case. We are not ready to hook him up to it again and audit it until he is ready to do it himself. That's what we are doing, we are trying to keep the guy out of it. It's better just to push them on the training side to get through the solo course, but if they do need a handling, then try to do it in a key-out fashion, in other words you can spot the moment of key-in, key it out by a little date/locate in this life time. But if it's something like an implant or something that keeps bothering him, you can also do a date/locate assist on that, because you don't run Dianetics on the guy, and he is not ready to run it on his III-case, (because on III you do run Dianetics running through Incident II and I that is Dianetics, but it's run on others). The thing is here, we must keep these things off of his back so to speak, and you can use the process of date/locate. You can date/locate it as a lock and key it out or you can date/locate something to blow, which is further back on the track, as an auditor, to sort of relieve it, so he can get on with his study and so on. These are little C/Ses that come in while the guy is getting through his solo course - you see? Once he is there you understand? - he didn't, now get this - he didn't - if he went Clear before he got to the Power level, he didn't run Power, and he didn't run Power Plus and that's fine, and just don't handle that at all, that will come on later OT levels and will be run on others. He didn't need it to break himself out of that composite or some early stuck point on the track.

R6EW was of course to take the dramatizations off of the bank, in other words the End Words that could be dramatized that were similar to the actual items in the bank given in the CC. But those will be handled as he does OT II, and he might catch himself doing some of those dramatizations, but again they can be handled by a little assist-type thing with a prep-check or a List One or a date/locate of the incident that is keying in and blow it off.

It's actually somebody from the composite case that wants handling, or is trying to handle him, and get him aberrated again. Either way, whether it's a good guy or an evil guy, it doesn't matter, you can still keep him cleaned up until he gets to be a Solo Auditor. That's the first thing, getting the guy from no auditing all the way up to where he is a Solo Auditor.

The difficult part is getting him from there... you see there are several difficult parts... but, the next difficult part is getting him from solo auditor up to the finish of OT III. And that, my friends, is one of the most difficult little trips that people have to make. If you have done it right all the- way, up till now, you have a Clear and he understands the composite, and he stays out of it or he get's an assist and he knows it's not him that's there and you're building up his training and you're bringing up his certainty. Now he is a solo auditor. Now you have got to get him to do OT 1, orientation, and he does that and he feels a lot bigger and a lot better and he can spot beings and so on. Hey! Hey! Great! If he doesn't carry on up through this "Non-interference-zone" fast he is going to have whatever is loose in his III-case you know some of those thetans are still not composited into a solid picture-identity-mass some of them are still loose; They will start bugging him again and so on. He will start thinking. . . "Well . . . I 'm not really Clear . ." and all that . If he carries on too long like this, without going up the bridge, he will need another "Needs Handled and Wants Handled" before he can go on. So he is just wasting his own time and his own money if he doesn't go up the bridge, and you can sort of inform them that LRH said: ".... this is the "Non-interference-zone", because we do not want you to be interfered with here, not even by life! We want you to get on up through it ! "

Let's say he does his OT 1. That's very simple. LRH gives the whole C/S for that. Now he goes to OT II. On OT II there are other points that have been misunderstood by C/Ses in the past, but I want to straighten those out. did so on Tape 4 I believe, for most of you. I just want to repeat again: If he has not done the Clearing Course to go Clear, then he must look, run, and look over the platens on the Clearing Course on OT II. Not for himself through, but for beings in the composite. Because it is earlier on the track than OT II. Do you understand? If he doesn't do that he could still have a composite case glued together by the pictures and items of the Clearing Course Implant. He can maybe break loose a few from the OT Il pack materials, but he didn't break loose this earlier one on the track, which is at one to one and a quarter, one and a half quadrillion. It was used quite often. So if he didn't break that he is going to have trouble on III, you see? He is not gonna be able to get things back through to incident one, because this bunch of A = A pictures is stopping him. So you must break the Clearing Course composite. It is earlier than the OT II composite, so it also makes any being who is stuck in both of them break loose. It breaks loose the earlier similar of the OT II picture-composite. Therefore, it will make it easier to run the OT II-one. That is only if he did not run the Clearing Course platens when he went Clear. he didn't run them before, then he must run them on the composite at the right date, pushing them back the track till that right date, like he's auditing a bunch of people in an auditorium and running them through those items till a persistent F/N. That ' s what he must do, and then he goes onto the OT Il-ones, and he does those the same way, and we find it's best to make sure he gets at least to the "Electrical" one, because that ' s a good one for restimulating. We know it's right in there. It was put in specifically for Incident Two and it restimulates the explosions and so on. If he can really persistently F/N on the "Electrical" one, then he has pretty much broken up the whole composite - I'll tell you that!

If you don't believe he has a persistent F/N, or you are a bit doubtful about the folder, then you take him in session and you do a review on him, and you must first if there is no F/N at the start of session check "Invalidation?" and "Evaluation?" to get those points in, because you are now operating as a by-pass-handle on him as a solo auditor. You bring him in as a review auditor to see if he has finished something. It can act as an evaluation- or invalidation-lock on an earlier chain of these from school or from whatever or from implanting or whatever where he got implanted and checked up on by the implanters or something. It doesn' t matter, if there is no F/N there the only rudiments you really need to use are inval and eval. Have those earlier similared to F/N and then he should have his items checked there. If you are checking him on the CC (before you put him through the OT II platens) you just look at the ones where he stopped, and just point to the next two or three and see if he F/Ns on those. If he F/Ns on them, then that's fine. The same with the "Electrical GPM" (if he says he has finished OT II and you want to check it) and he is not sure about his folder work or something, then you do the same with the "Electrical GPM", or whatever point he has gotten to if he has got past that one. Sometimes it will blow earlier than the electrical GPM because he did the Clearing Course one right, and the whole thing sort of dissolves and breaks apart, there is nothing there to hold it anymore. Remember, these incidents of the pictures are A = A; Same picture. Different place. Different time, perhaps. Same picture: That's what's holding them together. They are not clustered. It's composite. Composite. All sharing the same picture. They are not forced together by the incident of those pictures. They just have the same pictures so it's A=A=A. That's what you're breaking up on OT 2.

Tape - Side 2

We are going into OT III here, and this is another area of confusion for C/Ses and solo auditors. People think OT Ill is all "new tech", and it's not. There is no new tech. The whole OT levels have no "new tech" on those levels. It's only application of the lower level tech: Dianetics, Locks, Secondaries, Engrams and Grades Tech, and Rudiments, and Assessments, and Repair actions. All of that is applied here to the two incidents that LRH gave us to run that are the most important Cluster-making incidents on the time track back to when the big thetans were playing earlier universe games. It is the two most important Cluster-making ,Incidents, and they give the key to unlocking the whole case, because they are incidents that were done with an all-dynamic intention, and they were done by implanters, and they were done by a specific guy running the implanters named Xenu who you will find is the shall we say the general 'bad boy' for all of the doing-in's of thetans.

He is the one who tries to suppress their knowledge, their responsibility, their control; give them substitute stable datums. Pushes them into a corner where they are ineffective, tries to take over their creations, and tries to cluster them up so that they are less able than he is. It's just an old control mechanism that he is dramatizing from his own insanity, and we know where that comes from, because he himself is a composite of all the not-ised parts of static that were not-ised back in the beginning. That is the secret of Xenu, his case. He is dramatizing the not-ised parts of static, so a little bit of each of our own not-is is part of his power. It comes under the definition of the PTS/SP mechanism. The SP can never have any power of his own, because he is not even there, he is not even in PT. He only uses the power of those who decide to be PTS to him. Therefore he can, by third partying and by evaluating and giving false stable datums, get people to believe in those things those lies and therefore use and channel their power to do themselves and others in for his own purposes of control and monitoring and status and conformity. That's what Xenu is. I thought I would give you that because he is the shall we say the "spitze" (peak), or the top example of an SP in the games and therefore your definitions of SP all apply to him. And other people in his valence, of course, are just merely copying him, or got cloned with his MOCOs, or, as you know, go out of valence by overwhelm or whatever. But basically that's what it is.

We are now dealing with the incidents that the SP has done to cluster Thetans, and this clustering is supposed to make the thetan into a "multiple thetan" so that he is less able. And that is simply because the mathematics of theta are not the same as the mathematics of MEST. The mathematics of MEST is: That if you have "so many" times "something" then you have more and it's "better". In other words, you have one piece of gold, another guy has "n" pieces of gold like 10 pieces of gold it's better, he is better off you see? But in theta universe it's not that way. Ten thetans clustered together are less able than one thetan - single. That's the way it goes here. A single thetan is greater than any number of thetans clustered together. .

On OT III we are running these incidents. The main thing to do here as a solo auditor realized, what we are doing here, one of my students realized that this is our stat here our stat as thetans here on the seventh dynamic the number of beings we are freeing. You know? It's: "how many can we free?" The implanters' stat is: "how many have we implanted and clustered up?" Your stat on OT III is: "how many can you free?" How many can you free to total single unit state? That means you must run Incident II and then Incident I, and the Earlier I's, down to "Earlier Universe" on every single one you can do. If you do a cluster from Incident II, and you break it, and you run all the singles on Incident I and you get the Earlier I's off of those singles and you get them finally to 'Earlier Universe' then they should all be single. If you don't do this, if you don't do it that way with the responsibility of totally freeing each individual thetan, they will still hang there and still have an attention line on you as an incomplete auditing cycle, and the person will get further along in the OT III case and he will feel like it's never ending. They are still there, they are just out a little further etc., etc..

No! You want to get them totally free of your own U1, your Universe One. No more attention lines between you and them. They are free! You do that by the procedures of OT III and Tape 4, Tech Briefing Number 4.

C/Sing wise, as the guy goes through OT III, there are some things that can come up, that are not given in the materials, they are only mentioned perhaps. One thing that people should understand is that date/locating has replaced "Milazzo technique" of R3R. You do date/locate to break a cluster now. You're still doing, essentially, a form of Dianetics. You are just putting the guys' attention back to the moment that he had the basic on the chain, the moment there of decision, the moment of first impact, earliest beginning of it - BOOM! You break it from that point. It's like a "laser beam Dianetics". The date/locate process is laser beam Dianetics. It goes right to the basic.

This is what we are dealing with now. You have the incidents. You do run them on the guys. The Incident I and II. You have to run them Dianetically, get the guy through the incident, get the charge off. Then he can maybe get the earliest beginning of it. Then go through it and blow the thing. Then he is free to go back and get the earlier incidents. If he can't get an earlier incident, there is a later incident still there that is holding him up, so you blow that loose with whatever you need date/locate or Ruds or whatever and then get him into the II. He blows through II and then he may have an earlier beginning. The Capture itself may have been a clustering incident, - OK? So what? - Run that, and then back to I. And if he can't get I he has got an incident between, and if he runs that he can get I. And if he runs that, then the Earlier I's will break off. And if he can't get through the wall and go free, you break off the Earlier Incident I's of others stuck in his valence, and then finally they are all free back to Earlier Universe, where they could be free. And they all separate out and get into their own universe. They are not in his anymore. That's what you are doing.

As you go up through this you find several things. One of them is: The guy can't audit. We understand how to handle that. You just train and drill him. I found Pre-OTs at this level holding on to their body, not letting any BTs go because they were still holding them there, uncertain to whether they were still there or whether they were not there, or whatever. Until that uncertainty was resolved they wouldn't let go, so the poor guy couldn't get loose. You have to use your body and meter as a positive via in the MEST universe. Let it read through the body. Let the body be part of the metering action. Let it read. Let those pressure areas be there, and then when they are not there, you'll obviously see it. Your "holding on to the body" while you're running OT III, prevents the other guys from leaving. You are the biggest thetan around and if you're holding on to the body you are holding on to the whole OT III case, and it won't read worth a damn.

So you have to train the solo auditors to let the body and the meter be the vias in the physical universe to free these thetans, and the reads and the sensations, somatics, and all that, that go through the body are just part of the "running out" of these engrams and so on. And they will read like crazy and they will influence the body. Sure. So what? It's just part of the game: Freeing up all the beings. That way you can keep the meter reading very well.

The bridge breaks apart here at OT III into, well ,various possibilities, shall we say, and I have sort of labelled, for convenience, that after OT III, there is sort of an OT IV, that deals with valences and deals with IIIX type procedures. OT IV, in other words, would be: If the guy needs a valence shifter, or the whole OT IV R/D and the Valence Shifter and Confront. Or he needs some III-X, more areas to spot things in like thetans being 'space', thetans being 'him', thetans being 'his body', etc., etc. because he has not really hit the NOTs area yet. It's still "BTs" but they are being 'clever', and he is not that clever, so he's got to get his confront up to handling beings, look for beings, that are being a 'shell around his body' or something.Individuals you see? They are still awake and so on. He won't hit any dead guys and be able to run them with III, so one of the indications you have on III that he's hit the Super NOTs case, is that he won't be able to run the next guys on III when he hits them.

But you want to run him through this. He might have to do OT IV Valence Shifter, Confront. You do that in session of course as a review auditor. and put him on a little III-X to have him spot some of these things, and Bang!, he may hit the wall of the Super NOTs case.

Or you can do an "OT V" type remedy. Here is what I call an OT V type remedy which would be the impacted clusters on the body. That's "accidents and injuries" lists on his own body. And dating/locating the earliest beginning of those incidents, and maybe going earlier/similar, to break the clusters on his body so they can be broken up and he can then handle them. That's all covered in "assist technique" on Class VIII tapes.

"OT VI" would be if a guy has "drug-BTs" and so on and he can't break up the drug-clusters. He needs to run his drug list, and run the BTs being drugs, clusters being drugs etc., in the body. That has to do with OT VI. And OT VII is "Intention". He may need an intention boost because he was basically out of valence or he was a bit low horse power because of so much implanting done on him. And he may need an 'intention booster' like OT VII. The original OT VII R/D, to get the guy to be able to finish III.

Basically he will have one or more of those: IV, V, VI or VII. And I called IV: The Valence Shifter and III-X type handlings; V: Impacts on the body; VI: Drugs; VII: Intention Spread, and maybe a little III-X after that. Or, back to OT III and running these guys. And then, all through that is, of course hatting the guy to free them each one, free them each one, you know? Then after he runs a few thousand BTs and he's done 50, 100, 200 hours of auditing to do that it's not the hours so much, it's "How many individual BTs has he freed?".

He will eventually run into "The Wall". And "The Wall" will be the NOTs case and the Super NOTs case. There is no other NOTs case. There is only the Super NOTs case, so don't let anybody fool you. You can, as a C/S, if he does run into it, you can unstick him from it by using normal NOTs procedure. Just on each guy use a shall we say "lower conditions" processes on them. You know: "What are You?", "Who are You?". That's the Treason and Enemy formulas after you locate them from their Confusion. You can use Ethics there too. Handle those ones, that maybe the guy ran into, maybe a little 'stuck together' like roots of a grass plant, crab-grass in the yard. And you can do that in a review session. Sort of 'unhook him' from that with 'normal' NOTs procedure. Maybe even find the top guy on it and blow him loose with a little 'implanter technique' handling of implanters.

By the way you should give the handling of implanters technique, as far as OT III goes, to the guy in his C/Sed part of OT III, his program. The program of OT III is very reflective of the lower grades, because the first thing you have to do in a program for OT III of a normal solo auditor is have him put in the 6 rudiments OT style. The first step is get in the 6 rudiments all to F/N - F/Ning rudiments OT style which means, you know "Mine?" "BT's?" "Cluster's?" And we also add "Another's?", because there is 'Black NOTs' occurring at the moment, and you can also put in 'Another's' Rud's. The sequence we handle those in is: 'Others', because they would interfere with the safe session space. And then we handle 'BTs' because they are more able than clusters therefore you handle the more able first - the BT. And then you handle the 'cluster'. And then you would handle any 'Self' reads or reads on "Mine". Because the auditor shouldn't have a case at this level, and anyway it's usually confused with these other reads, so by the time he gets there he may just F/N. So we handle them in the sequence:

Others, BTs, Clusters, and then Self.

Once he has done that he is F/Ning on the ruds then it's just "Fly a Rud" and he starts on the pressure areas around the body, and that's gonna handle most of the Genetic Line Thetans, and he handles BTs and Clusters impinging or pressuring into the body or in the body or on the body or around the body. Then when he gets a big win on that big F/N and he feels a bit clean then he takes a win and goes into the second phase of the program which is locating BTs and Clusters in his space as a thetan. Around him, further out, or impinging on his space or his head or something like that, trying to take over his body or whatever, but they are impinging on him, in his space. And he feels like they have been with him a long time.

He handles those until he feels his space is pretty clean. And then after that, he takes a win and then he goes back and handles the body some more, because now more guys are getting shall we say waking up and coming alive wanting auditing. They were alive, but they were just asleep maybe. They're not really the dead boys, and the dramatizing Org Board guys, and the zombies in the Super NOTs case. But these guys more or less come up now, and they get handled in the body and then the space again around the thetan. His space gets bigger and his body gets cleaner, his space gets bigger, his body gets cleaner. Pretty soon he is totally blown out and he says: "Hey, there is nothing more there'" He is just totally F/Ning all over the place. He is: "Wow! - I really feel good!" You know? That would be the normal bridge of OT III.

Now he may need if he says: "Well that's OK - I do feel better, but think I should have gotten more out of OT III" then you have got to go into this C/S analysis again and find out whether it's an OT IV needing a Valence Shift and the III-X handling Valence Shift, Confront plus a little bit more on the III-X, spotting some weird dramatizations of the BTs, or just back to OT III. Or OT V, handling the impacts and injuries, clusters on his body. Or OT VI handling his drugs. Or OT VII handling his spread of intention to get him out far enough to really handle all of them. After one or more of these C/S handlings he will then feel totally clean and free of OT III, and able to handle as an OT, BTs and Clusters in life. I mean, they jump on him in life from somebody, and he just handles them, runs them through their incidents, frees them, singles them up, they are all gone - Phoooo!

So he feels pretty competent about that. And it's either that he feels really good on it, very clean and can just handle any of the OT III type thetans or he runs into "The Wall" and he pulls out a little bit of the roots of a Super NOTs plug, and you can just handle that with: "Spot the holder" and get the holder of all the thetans that are restimulated and break the guy loose. Handle him as an implanter or whatever, and then run off the guys with the "What" - "Who"s and whatever other technique he needs, maybe the OT Incident II, Incident I of course, and then finally the guy is clean, and that little bit of that plug that was in restimulation has been handled without him so not being on to Super NOTs. You understand? It's just a little bit of NOTs used in an assist here if he has come all the way through III and dug himself into "The Wall" of Super NOTs and you can just clean him up with a normal NOTs assist using OT III tech, and NOTs tech.

But then Super-NOTS - "Excalibur". He must do the study. When he hits that, and he attests III, and he really feels he has got the result of III, then you are into Super-NOTS and that's covered all the way on Tape 4, Tape 7 and Tape 8, which deals with the OT Life Repair which is the in-between steps from OT 8 to OT 9. By that time the guy should get back his full self determinism and be into the "not having to have obsessive think going on" in his mind anymore. Then after that it's pretty well covered on the Super-Scientology level, "The Phoenix" going up through the OT levels.

Now we are into OT levels 9, 10, 11. That covers what is the "Attention/Intention" areas - The Phoenix. And then it goes into OT 12 and 13 which is the "Ability" levels which covers - these are on tape - let's see, that will be Tape 10, Tech Briefing 10. Tech Briefing 9, of course, covers "The Phoenix" and Tech Briefing 10 covers the "Ability" levels of Super Power for OTs and the Pre-Static Life Repair and also a little bit about the Clone Cycle R/D and the C/O Cycle R/D.

Then we get to "The Grail" Levels which are the "Help" Levels OT 14, 15, and 16. That's covered on Tech Briefing 11 and then the Super Static RID is on the back of that, and then we have the guy sitting there as a normal OT, Static, whatever. He is ready to play big games now. Change games. Start, change, stop games - whatever.

This way we get the guy all the way up there and he is ready for OT 17. And I explained that on the back of tape 11. We can do it, let's go ahead and do it. We can change the whole direction of things from the beginning first two postulates from this point. We know all the truth there is there. Therefore we are in a position of Super Power and Power Plus and Super Static ability levels that will bring the guy up through.

That, therefore, was the description of this schematic we use for getting this guy up to these levels, and you may say: "Where do the Ls fit in? Where does the Sunshine R/D fit in? Where does all this other stuff fit in?" Well it fits in sort of like a special thing the guy may need if he needs that area handled.

The Ls, for instance, could be useful in pulling out a disagreeable holder. A dramatizing holder out of the NOTs case area or out of OT III an implanter out of valence R6 BT. Could be used for getting rid of those guys if you don't want to run Power on them. Or the guy is at too low of a level to have that handled, he might need the Ls to knock out some of those guys. There could be absolutely no reason to handle Ls after Super NOTs level. Everything there is totally handled, there is nothing more there from the Ls levels that needs to be handled after Super NOTs. It's all for other determined actual things.

Next thing. I have gone through the "Non-Interference-Zone", the OT III repairs, and so on, up to OT VII if needed, and - oh yes - the other thing is keeping the training side of the case up to balance. In other words most of these people, somewhere along the line, will say: "Hey man, I need some more training" - Great! Encourage that. Make them read books, give them little check outs, give them little programs to do training on. Some of them start wanting to audit already, and you give them the basics, get them started on putting in rudiments, or the Dianetics course, or ARC SW, and pretty soon they will be building up their confidence and becoming auditors.

Some of the more key-things to watch out for in your C/Sing is: watch for guys' certainty to improve. Make sure their certainty improves at all times. And if they keep getting uncertain and so on, look for valence problems there, and you can handle that with certain techniques of C/Sing to get them more in valence - handling opterms, PTS situations, SP situations and of course Valence Shifter and Confront. There are many ways to handle this. It's basically other-determinism. Rudiments run on that flow, from the other to them or "Who told you you had a (rudiment out) when you didn't?", the false rudiment situations.

As they go up this bridge there should be valence improvement. More themselves, more certainty, more dynamic awareness, more native abilities such as telepathy. The other thing is they may go exterior quite often, and I must warn you: Take exterior as an EP! If the guy says: "Hey, I'm exterior!" Great. He goes exterior with an F/N - that's an EP for that process. Some people say, "Yes, he said he went exterior, but there is no F/N, what does that mean?"

Well, that means he went exterior, but he took some bits of the case with him. In that case you can rehab the exterior point, and the bits of the case will fall off of the thetan. In other words: He went exterior, that was true, but he also had some mass with him or some case with him, and during the process he took that with him exterior and went outside the body and had the mass with him.

If you get him to spot the mass - you may validate the exterior, say: "OK - that's fantastic - that's the end of that process: Now let's rehab that - let's get that exterior state really cleaned up. Is there something you still have, you brought with you about this process?" Or something like that, or you can just keep running the process after acknowledging that, say: "We are just going to complete - looks like there is still a little bit you still have with you - still holding on to something there?" Bom, bom, bom, and you can complete that process, and that exterior state will F/N as well. It's only when he exteriorizes without an F/N that you know he has taken a little bit of the mass with him, and that's why he didn't F/N. But it is an EP, so remember that. And you give him a win on that and rehab it and you see he says he exteriorized and you took a rehab on it to get the F/N back on it and that means he has dropped the other parts of the case he was still holding on to.

You then give him a win and say: "When you want some more auditing, you come back". because when the guy is exterior... let him come back and tell you when he wants auditing. I mean, acknowledge it as a very causative state. He will probably come back the next day, because he says: "Wow, that's great - I want to do it".

So, acknowledge wins, and also keep their exchange in. Make sure that people exchange for this technology. It's not something you can buy at the corner store, boy! This stuff is hard fought for, hard won and is applicable all the way back to the beginning. So make sure you get Your exchange on this and results is the criteria. We don't need to do promotion very much except via results and word of mouth. The results are what is incredible! You do it right, you get results, and all of a sudden business continues to come in. On the OT levels, remember you have expected results. You work towards those results. You don't let a guy off OT III because: "Ohh, I think I'm finished because I feel ... that ... you know ... I don't have any ... I came ... ahhh ... on a space ship last Sunday, and I don't have an OT III case". Hey that's all bullshit. Even if he did come on a space ship last Sunday. From last Sunday to now on Teegeeack, you could pick up an entire OT III case if you hadn't got the tech to handle it, and hadn't got the certainty to keep it at a distance. Don't let him get away with that. It's the reality level you know when the guy is F/Ning and really able and really alert and having certainty. The other guys are just trying to PR you.

You also have to determine, as a C/S, whether his problem or area that is troubling him: Is it the same level? Is it a lower level? Or is it the next level? Or is it a resistive case point or a training point or an MU? You must evaluate whether he is... he comes and says to you: "Hey, I need something handled, I feel keyed in" - or something. Whether it's the same level he is running now or is it a lower level phenomenon, something missed there, or is it the next level coming up you see that he is stuck into by maybe self auditing. Watch out for that one! Or is it a resistive case point that has popped in here all of a sudden. Out-Int or something? Or is it a training point? You see. Just not having enough training to handle it. Or is it a mis-U? He has a MU for instance on "Nature of A Being". So he thinks that ... oh, it's just like on later levels: The guy didn't run out his Genetic Entity, because he thought that if he did the body would die. The Genetic Entity is so aberrated he is alive because there is a big thetan there keeping the body alive. It is not the Genetic Entities keeping it alive. That's bullshit. So he can run it out. That's the MU. He didn't understand. He is a thetan too, and he is much more powerful than the Genetic Entity.

False reads is the other thing I want to talk about. False reads is a situation where you get a read, and you know on the lower levels it could be from the OT III case or it could be from body movement or meter or the guy didn't understand a word or whatever. But on OT levels there are only a few reasons for false reads. What we look for, really, on OT levels, is not particularly false reads, but it didn't F/N. Therefore something is holding it up. Instead of being a read or a departure from some pattern, it's now: "What's holding it from being an F/N?" But a false read on an OT level could be one of these others, could be somebody else poking into the session, you understand? Once you get to OT III, it can be somebody, a Black NOTser or something like that, just poking into the session. Or, of course, it could be that the BT you are auditing or something or somebody didn't understand the command, and you have to groove it in, like "auditing equals freeing"; "ARC Break equals upset" - you know and so on. Those kind of groove ins have to be done some times.

Also you can get false reads of course from any of the Hi-LO TA Assessment areas, which is you know like problems with the meter, problems with the temperature of the room, body, skin problems etc.. But, I just wanted to advice you, you can still check if the read is false. But at the lower levels, sometimes people miss these as C/Ses and they have a whole case messed up by taking up false reads. You can do a great service to a case, that is a little resistive sometimes and they feel 'other-determined' and 'evaluated for' and 'invalidated' a lot of buttons on that, you can do well to take false reads, and just run a whole little series of rudiments on that. Like you know: "Somebody ever told you you had an ARC Break when you didn't?" Run off the falsity of the charge, and they will get big wins on that.

The other thing is telepathy. That's a normal state of communication with thetans, so don't invalidate it! Telepathy grows very very much as you go up the levels. It's a normal state of communication between thetans, so don't invalidate that. Also you will get a return of self-determinism and ability and the ability to play better games as he goes up. These are indicators, good indicators, going up the OT levels.

Also incredibles. Remember the things incredible - can come up any time in cases. I mean that's what we are dealing with here. The reason the guys have such a low awareness level on Teegeeack is that they can not confront what is to them very incredible. So when they hit it they will say "Ohhh, that's incredible". And remember as an auditor or C/S your incredible may be different from his. It's a gradient of confront of truth. Let him have the incredibles. That's all right. That's good. That opens up the awareness a bit. And these levels are quite incredible, that's how they remained hidden all this time.

Stable datums and confusions. Remember the stable datum does not have to be true. In the stable datum and confusion rules, you know, the stable datum can align a confusion, it doesn't mean the stable datum is true, it just means it's a stable datum, so it can align a confusion. Like: "Everybody jump on this platform, and you will be safe" And everybody thinks that is a stable datum, so they jump on the platform, and then the platform collapses - Crumph! It wasn't safe, but for a minute it aligned their confusion, they knew to jump onto this platform. Of course it wasn't true that it was safe and they all fell down and died, but nevertheless, it was a stable datum for a minute there.

So remember: that a stable datum does not have to be true. The whole criteria we are working on here, in these levels is, are the stable datums he is getting by cognition and by training and auditing, are they stopping him? Or are they merely Not-ising the confusion? Or is the confusion As-ising, so that there is less of it? Remember that the implanters have always put in false stable datums at all levels, so you find you know 'status', 'conformity' and 'monitoring' or 'control maintenance' as a substitute for KRC, and 'agreement', 'automaticity', and 'admiration' as substitutes for ARC. It's like these things the substitution of stable datum is what's also trapping people. They are holding on to those as stable datums and therefore they can't let go and go through the confusion and get to the truth.

Between each set of stable datums and the next higher set is a confusion and that's maybe why the guy doesn't want to let go of it. You have got to keep them hatting as they go up so they can start grabbing onto a new stable datum before they can let go of the old one. That's why the training side is very important.

I already told you who Xenu is you know who he is and he is really the composite of all the Not-ised parts of static that people had to do on their first and second postulates - he's the sort of 'personification' of all that particular Not-is. So he becomes less powerful as people go up the levels and he vanishes completely. He becomes about the size of a Teenie-Weenie, no insult meant to Teenie-Weenies, and then he finally just vanishes, and it's just the guys pretending to be him, and it's all very funny. You know? It's just the guys in his valence. And who is Elron Elray? Well, he is the person who represents the game purpose and he is an individual and a very powerful game-maker; game-purpose individual, from the Super Static State, and he has always believed that an individual is more powerful than a composite, and now it is proven true.

The purpose of the game is to improve the quality of static or theta or life, whichever harmonic you want to put it on. So if you do something with that purpose in mind, you will be successful, because all thetans will move towards that as an 'exit point', to improve the quality of static or theta.

You get the doors open to a case by reads and interest, but only on the way to OT and Static, on the C/Sing business. I mean the guy can be interested in running innumerable 2D things or something, and you say: "Well maybe we ought to give him a whole 2D R/D or something". But you know, you can go off into the never - never land of running little bits of charge off here, and here, and here and there, but maybe you just ought to give the guy some hatting, say: "Look there is more than that Dynamic" - as you are running the resistive points of the 2D case you see you also hat him that there is other dynamics, so that the guy will start getting his next stable datum, and he can then let go of that one.

What I am saying here is that you can go off into the never - never land of running all these little bits and pieces of charge and not go up the bridge. That's what other people have done and that's what they continue to do, and you find all these religions laid all over the planet, and written up thousands and millions of words about them, and they don't produce OTs at all. They just go into the never - never land of "Look at the Static Thetans aren't they beautiful?" "Wow' - All these Gods, lets make statues about them and everything", and "Don't you feel great when you are praying in the temple of Athena?" - and all that kind of stuff. Or: "Fate, fate, Karma. All is done before, all is done before ... will happen again, and ... bla, bla, bla ... you can't change it". Yeah? So the guy is running around doing that for several life-times, and he is not OT yet! He didn't know! You can change it, of course! He just got stuck at that point on the bridge by going off into the never - never land of the 'stable datum' that he didn't want to break through the next level of confusion. Or he listened to some thetan from one of these levels, and he bought that guy's stable datums, and then they are into this "Belief, belief, belief, belief", "Hold onto it as a stable datum", "Don't go through the confusion", "Don't go up to a higher level of truth". That is very important.

I want to give you a couple of formulae of life, but I gave you some of them already, like... a thetan plus these are on earlier tapes but a thetan plus technology is greater that any number of thetans you know "n thetans" that's clusters and so on. So a thetan can solo audit. He has his tech plus himself, so he is greater than any amount of thetans in the bank. And also I gave you the other one about the ... "the sum of the U2s equals U3". When you have finished up to a certain level and you are ready for OT 14, 15 and 16 you start seeing it that way. You see it as "everybody else's U2 is causing all this U3-mess, and your U1 is sort of around the whole thing". You can permeate, it penetrate it, be outside of it, inside of it - it doesn't matter. You are just operating through a Central Viewpoint when you are operating a body, and you clean up the body and you are operating your own little Org-board there. And you can extend that out and operate more and more causatively on all Dynamics, and bring people up these levels so we can start off in a new direction.

With your people on the bridge you also want to make sure that if they need a little bit of hatting on games they must look at it, that the balance of games and no games conditions is really optimum. You don't have to have a game going with everything. You can have some no-game conditions. It is not true for a thetan that "Any game is better than no game", or "No game is boring", or anything, it's good to have a balance. There are some games, and he likes those and does those, and some areas he has a no-game condition in, and that way he doesn't get confused and Dev-Ted and so on like that. So it is OK to have a no games condition. In a balance on the Dynamics, of course.

And conditions. You must know conditions, because you run into these on the OT levels. This GUM (GAMES UNIVERSE MODEL), is Emergency, for instance. Training has to be improved. Auditing. Carry on with it, get up through the Non-interference-zone get him on to Solo. Ethics. Tech. Admin. These are the three upper Dynamics 10, 11 and 12 as you will find out very quickly if you don't believe it. But they are there and they can assure the freeing and As-is-ing of all the other Dynamic situations, games, conditions and etc., so they are senior. We are striving for quality here in this particular purpose, but also quantity we don't care if there are many, many, many, many, freed thetans. We don't care how many there are. We are interested in the quality also, that each one of them is totally single and totally free.

The viability will come as we decide on the next purpose. Your real power here as a C/S is your ability to get others to free and as-is: All thetans, all games, all Rings, sort of a 'Super Power' State, you see? So they can all be free, and they can all decide what to do next from a very improved quality viewpoint, improved Tech, improved Admin, improved Knowledge and improved Ethics. And you must always thank Elron Elray, and Ron, for the Tech of these levels. As I say, the Tech is all there, and we apply it to the levels we find and to the situations we find. So C/Ses, auditors, administrators of cases, and people who can handle life, are the most valuable and viable beings, and he is showing us the way to become that. And we are actually achieving it and we can all become Games Masters. So, thank you very much, and study your basics, use them all the way up, keep people on the line to OT and to Super Static.

Thank you LRH! Thank you Elron Elray. And thank you for listening.

That's the end of Tech Briefing Number 12.

back